来源:
时间:2023-12-11
浏览量:
11月30日,石大一附院淋巴水肿护理门诊开诊了!

开诊当日,淋巴水肿护理门诊接诊了首位患者。患者主诉子宫内膜癌根治术后4月余,术后一月会阴部轻度水肿,逐渐出现左下肢大腿肿胀不适,局部皮肤发红,多地医院求医未果,来我院妇科门诊就诊。考虑到患者肿瘤术后合并淋巴水肿,介绍至淋巴水肿护理门诊,经过综合评估给予淋巴水肿综合消肿治疗。
淋巴水肿是由于淋巴系统结构或功能障碍,导致淋巴液回流受阻而在组织间隙滞留所引起的水肿,多为继发性,常见于乳腺肿瘤、妇科肿瘤、放疗的患者。淋巴水肿早期症状不明显,容易被患者忽视,大多数患者最先表现为双侧肢体的不对称水肿,进而可出现肢体的酸胀、沉重、无力或疼痛,随着水肿的发展,肿胀逐渐加重,皮肤出现纤维化、过敏、反复感染等情况,严重者可能进展成为象皮肿。上肢水肿会导致关节受限,影响手指的精细活动,下肢水肿容易并发会阴水肿,影响步行功能。
据悉,目前全世界约有2.5亿人患有各种类型的淋巴水肿,在常见疾病排第11位,中国患病人数保守估计1000万,每年接受乳腺肿瘤、妇科肿瘤、男性泌尿生殖系统手术、放疗的患者中淋巴水肿的发生率达到10-60%,严重影响患者的生活质量。世界公认的淋巴水肿治疗是采用淋巴水肿综合消肿治疗法 (CDT),包括皮肤护理、手法淋巴引流、压力治疗、功能锻炼等,以帮助患者改善症状和延缓进程。
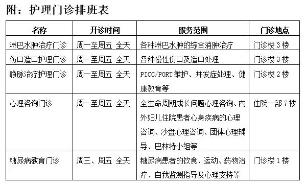
近年来,石大一附院打造了一支强大的专科护士团队,并陆续开设了伤口造口、静脉治疗、心理咨询、糖尿病教育等5个专科护理门诊,在专科护理、健康咨询、保健、康复等方面为患者提供专业化的服务。
一、伤口造口门诊

伤口造口门诊由取得伤口造口师资质的护士为伤口、造口患者提供专业、连续、全程的护理服务。服务范畴包括各类慢性伤口如糖尿病足、压疮、下肢动静脉溃疡等伤口换药及处理,术后造口病人造口袋的更换及造口相关并发症的处理等。开诊以来,解决了很多患者的伤口难题并深受患者好评!
二、静脉治疗门诊

静脉治疗门诊由静脉治疗专科护士为有需求的门诊患者提供PICC置管、PICC/PORT的维护、并发症的处理及置管后的健康教育、随访管理等护理服务。开诊以来,大大减轻了临床护士的工作压力,方便了患者,提升了患者的就医体验。
三、心理咨询护理门诊

心理咨询护理门诊主要由全院具有中国心理学会注册心理师资质、国家二级、三级心理咨询师资质、青少年心理危机干预资质的护士为有心理需求的人群提供专业的心理服务。服务内容包括:全生命周期成长问题心理咨询、内外妇儿住院患者心身疾病的心理咨询、沙盘心理咨询、团体心理辅导、巴林特小组等。
四、糖尿病教育门诊

糖尿病教育门诊由糖尿病教育专科护士根据患者的具体情况制定个性化的治疗计划,并提供相关的知识和技能培训,以帮助患者更好地管理自己的疾病,提高生活质量和预防并发症的发生。服务内容包括糖尿病患者的饮食、运动、药物治疗、自我监测指导及心理支持等。
护理门诊作为一种高级护理实践模式,不仅满足了病人日益多元化的服务需求,改善、恢复、维持和促进病人健康,为病人提供高质量的护理服务,同时也为专科护士提供了发挥专科优势的平台,提升了护理专业化水平和护士自身价值感,同时也实现了医疗资源的合理使用,缓解了医疗的压力。
石大一附院护理门诊将持续秉持“以患者为中心”的服务理念,竭诚为更多的患者提供更加专业、便捷、高效的护理服务!也欢迎更多的患者朋友选择护理门诊!

供稿|赫继梅 范玲 姜玲 尚莹 鲁艳
好消息!石大一附院淋巴水肿护理门诊开诊了
-->
院区地址:新疆维吾尔自治区石河子市北二路107号


您的浏览器版本过低,为保证更好的使用体验,请您升级浏览器或下载以下浏览器访问系统
(IE 浏览器需要 IE10 及 IE10 以上版本)
继续访问>
